ID ผลิตภัณฑ์: 96053808
ทัวร์ 1 วันหมู่บ้านฮอบบิท+ถ้ำหิ่งห้อย นิวซีแลนด์ [บริการรับส่งในเมือง/ไกด์คนขับภาษาอังกฤษ-จีน]
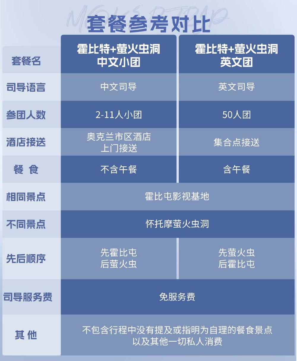
ทัวร์ 1 วันหมู่บ้านฮอบบิท+ถ้ำหิ่งห้อย นิวซีแลนด์ [บริการรับส่งในเมือง/ไกด์คนขับภาษาอังกฤษ-จีน]
ทัวร์ 1 วันหมู่บ้านฮอบบิท+ถ้ำหิ่งห้อย นิวซีแลนด์ [บริการรับส่งในเมือง/ไกด์คนขับภาษาอังกฤษ-จีน]
ทัวร์ 1 วันหมู่บ้านฮอบบิท+ถ้ำหิ่งห้อย นิวซีแลนด์ [บริการรับส่งในเมือง/ไกด์คนขับภาษาอังกฤษ-จีน]
ทัวร์ 1 วันหมู่บ้านฮอบบิท+ถ้ำหิ่งห้อย นิวซีแลนด์ [บริการรับส่งในเมือง/ไกด์คนขับภาษาอังกฤษ-จีน]
ดูรูปทั้งหมด 6 รูป

ทัวร์ 1 วันหมู่บ้านฮอบบิท+ถ้ำหิ่งห้อย นิวซีแลนด์ [บริการรับส่งในเมือง/ไกด์คนขับภาษาอังกฤษ-จีน]

5.0/5
ยอดเยี่ยม
(13 รีวิว)
จองแล้ว 100+
ภาษาจีนกลาง / ภาษาอังกฤษ
เริ่มใช้ได้ตั้งแต่ 18 พ.ย.
การยืนยันการจอง
ยกเลิกได้แบบมีเงื่อนไข
เริ่มต้น
฿ 7,538.73
ต่อคน

กิจกรรมไฮไลท์

[ความร่วมมือคลาสสิกกับมิดเดิลเอิร์ธ] เลือกเที่ยวถ้ำหิ่งห้อยไวโทโม เดินเล่นถ่ายรูปที่หมู่บ้านฮอบบิทตอนกลางวัน แล้วล่องเรือชมหิ่งห้อยยามค่ำคืน ปลดล็อกประสบการณ์สัญลักษณ์คู่ของนิวซีแลนด์ในครั้งเดียว
[รับส่งในเมืองบางส่วน] บริการรับส่งจุดนัดหมายในเมือง ไม่ต้องค้นหาเส้นทางหรือที่จอดรถด้วยตัวเอง ลดความยุ่งยากในการวางแผนการเดินทาง เริ่มต้นทริปหมู่บ้านฮอบบิทได้อย่างง่ายดาย
[ตอบสนองความต้องการที่หลากหลาย] มีหลายเส้นทางให้เลือก ไม่ว่าจะเป็นเส้นทางเช็กอินสำหรับแฟนภาพยนตร์โดยเฉพาะ หรือการสำรวจธรรมชาติอย่างลึกซึ้ง ทุกเส้นทางมีกิจกรรมเฉพาะตัวที่ผสมผสานระหว่างการพักผ่อนและการดื่มด่ำประสบการณ์
รีวิว
5.0
/5
ยอดเยี่ยม
(13 รีวิว)
ดูเพิ่มเติม 
ผู้ใช้ที่ไม่ใช่สมาชิก
Tue Sep 02 2025
5.0
ยอดเยี่ยม
การเดินทางไปมิดเดิลเอิร์ธและนิวซีแลนด์เข้ากันได้อย่างลงตัว 😝 "โลกไม่ได้อยู่ในหนังสือหรือแผนที่ของคุณ แต่มันอยู่ข้างนอกนั่น" วันนี้ฉันจะไปเยี่ยมฮอบบิท 🧙‍♂️🪄
ผู้ใช้ไม่ระบุชื่อ
Fri Nov 14 2025
5.0
ยอดเยี่ยม
ลีโอ คนขับรถของเราเป็นคนดีมาก เขาให้ข้อมูลอย่างละเอียดเกี่ยวกับนิวซีแลนด์และสถานที่ท่องเที่ยวต่างๆ เป็นคนขับที่ชำนาญ ร่าเริงและตลก
ผู้ใช้ที่ไม่ใช่สมาชิก
Tue Nov 11 2025
5.0
ยอดเยี่ยม
บริการอบอุ่นและใส่ใจดีมาก ทัวร์กลุ่มก็สะดวกสบายมาก ไม่ต้องกังวลว่าจะหลงทางในต่างประเทศเลย เป็นประสบการณ์ที่ยอดเยี่ยมจริงๆ
ผู้ใช้ที่ไม่ใช่สมาชิก
Thu Nov 13 2025
5.0
ยอดเยี่ยม
ฉันเพิ่มคนขับ/ไกด์ใน WeChat แล้วค่ะ เขาบอกฉันล่วงหน้าหนึ่งวันว่าจะมารับกี่โมง แล้วก็ตอบคำถามฉันทุกข้อเลย
ผู้ใช้ที่ไม่ใช่สมาชิก
Mon Nov 10 2025
5.0
ยอดเยี่ยม
ทิวทัศน์สวยงามและไกด์นำเที่ยวก็ใจดีมาก~ เป็นวันที่ยอดเยี่ยมมาก
รายละเอียด

ปิด
คุณสมบัติ
ผู้ใหญ่: อายุตั้งแต่ 15 ปีขึ้นไป
เด็ก: 4-14 ปี
นโยบายการเปลี่ยนแปลงและคืนเงิน
หากส่งคำขอยกเลิกก่อน 13:59 8 วันก่อนวันใช้งาน จะไม่มีค่าธรรมเนียมการยกเลิก
หากส่งคำขอยกเลิกก่อน 23:59 ในวันใช้งาน จะมีค่าธรรมเนียม 100%
หากใช้ส่วนลด ค่าธรรมเนียมจะคิดตามราคาก่อนหักส่วนลด และจะไม่เกินจำนวนเงินที่คุณชำระ
ผลิตภัณฑ์ไม่รองรับการคืนเงินบางส่วน
ข้อมูลบางส่วนในหน้านี้ได้มาจากการแปลโดย AI

คำถามที่พบบ่อย

ทัวร์และตั๋วท่องเที่ยวแนะนำ